- Поисковые системы
- Практика оптимизации
- Трафик для сайтов
- Монетизация сайтов
- Сайтостроение
- Социальный Маркетинг
- Общение профессионалов
- Биржа и продажа
- Финансовые объявления
- Работа на постоянной основе
- Сайты - покупка, продажа
- Соцсети: страницы, группы, приложения
- Сайты без доменов
- Трафик, тизерная и баннерная реклама
- Продажа, оценка, регистрация доменов
- Ссылки - обмен, покупка, продажа
- Программы и скрипты
- Размещение статей
- Инфопродукты
- Прочие цифровые товары
- Работа и услуги для вебмастера
- Оптимизация, продвижение и аудит
- Ведение рекламных кампаний
- Услуги в области SMM
- Программирование
- Администрирование серверов и сайтов
- Прокси, ВПН, анонимайзеры, IP
- Платное обучение, вебинары
- Регистрация в каталогах
- Копирайтинг, переводы
- Дизайн
- Usability: консультации и аудит
- Изготовление сайтов
- Наполнение сайтов
- Прочие услуги
- Не про работу
Как снизить ДРР до 4,38% и повысить продажи с помощью VK Рекламы
Для интернет-магазина инженерных систем
Мария Лосева
В 2023 году Google заблокировал более 170 млн фальшивых отзывов на Картах
Это на 45% больше, чем в 2022 году
Оксана Мамчуева
Авторизуйтесь или зарегистрируйтесь, чтобы оставить комментарий
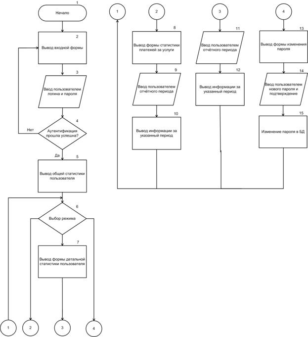
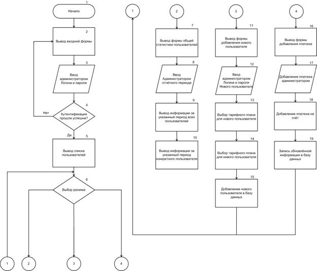
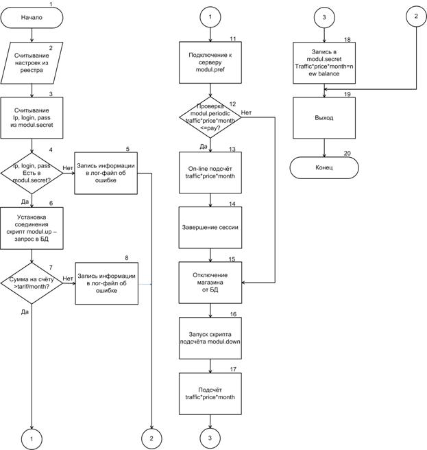
Привет всем. Я пишу диплом на тему : "Разработка биллинговой системы сети доступа на ж\д транспорте". В интернете я нашел блок-схемы алгоритмов работы биллинговой системы,работы пользователя , администратора, структуры биллинговой системы. Но все они без описания принципа работы. Пытался найти описание в интернете , но все безрезультатно. Помогите пожалуйста с описанием работы.Вот несколько примеров. Заранее благодарен.
---------- Добавлено 04.05.2014 в 12:47 ----------
---------- Добавлено 04.05.2014 в 12:47 ----------
---------- Добавлено 04.05.2014 в 12:48 ----------
Попробуйте найти поставщика биллинг систем и попросите у него схему и принцип её работы