- Поисковые системы
- Практика оптимизации
- Трафик для сайтов
- Монетизация сайтов
- Сайтостроение
- Социальный Маркетинг
- Общение профессионалов
- Биржа и продажа
- Финансовые объявления
- Работа на постоянной основе
- Сайты - покупка, продажа
- Соцсети: страницы, группы, приложения
- Сайты без доменов
- Трафик, тизерная и баннерная реклама
- Продажа, оценка, регистрация доменов
- Ссылки - обмен, покупка, продажа
- Программы и скрипты
- Размещение статей
- Инфопродукты
- Прочие цифровые товары
- Работа и услуги для вебмастера
- Оптимизация, продвижение и аудит
- Ведение рекламных кампаний
- Услуги в области SMM
- Программирование
- Администрирование серверов и сайтов
- Прокси, ВПН, анонимайзеры, IP
- Платное обучение, вебинары
- Регистрация в каталогах
- Копирайтинг, переводы
- Дизайн
- Usability: консультации и аудит
- Изготовление сайтов
- Наполнение сайтов
- Прочие услуги
- Не про работу
VK приобрела 70% в структуре компании-разработчика red_mad_robot
Которая участвовала в создании RuStore
Оксана Мамчуева
Все что нужно знать о DDоS-атаках грамотному менеджеру
И как реагировать на "пожар", когда неизвестно, где хранятся "огнетушители
Антон Никонов
Авторизуйтесь или зарегистрируйтесь, чтобы оставить комментарий
это просто у нас все через жопу - тех. предметы на гуманитарных фак-тах
Да, нормально... Пусть учатся маленько мозгами шевелить, а не только в словоблудии упражняться.
Че там и кому надо написать? Кидайте в тред задачки, сделают добрые люди.
А я бы предложил сестре самой разобраться... ну или перевестись на другую специальность, ибо, по опыту, девушки, которые на первом курсе даже не пытаются вникнуть в программирование - всё-равно рано или поздно уходят. В моём случае девушки ушли на менеджмент, мб и сестре лучше на что-нибудь гуманитарное?
Это им на бухучете и аудите читают...))
Эстонец добавил 31.05.2010 в 15:28
первое задание:
Для заданного с клавиатуры значения N найти (2·N)!!
2.
Составьте рекуррентную формулу, используя которую для заданных с кла-
виатуры X и a вычислите значение Y:
Y = ((((((X − 0.5⋅ a)2 − 0.5⋅ a)2 − 0.5⋅ a)2 − 0.5⋅ a)2 − 0.5⋅ a)2 − 0.5⋅ a)2 −1.5 .
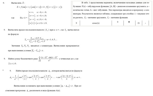
остальное ручками не ввести - вогнал в jpeg
еще какие-то блок-схемы нужны к этим заданиям...
Возьмется кто? Отпишитесь плизз..